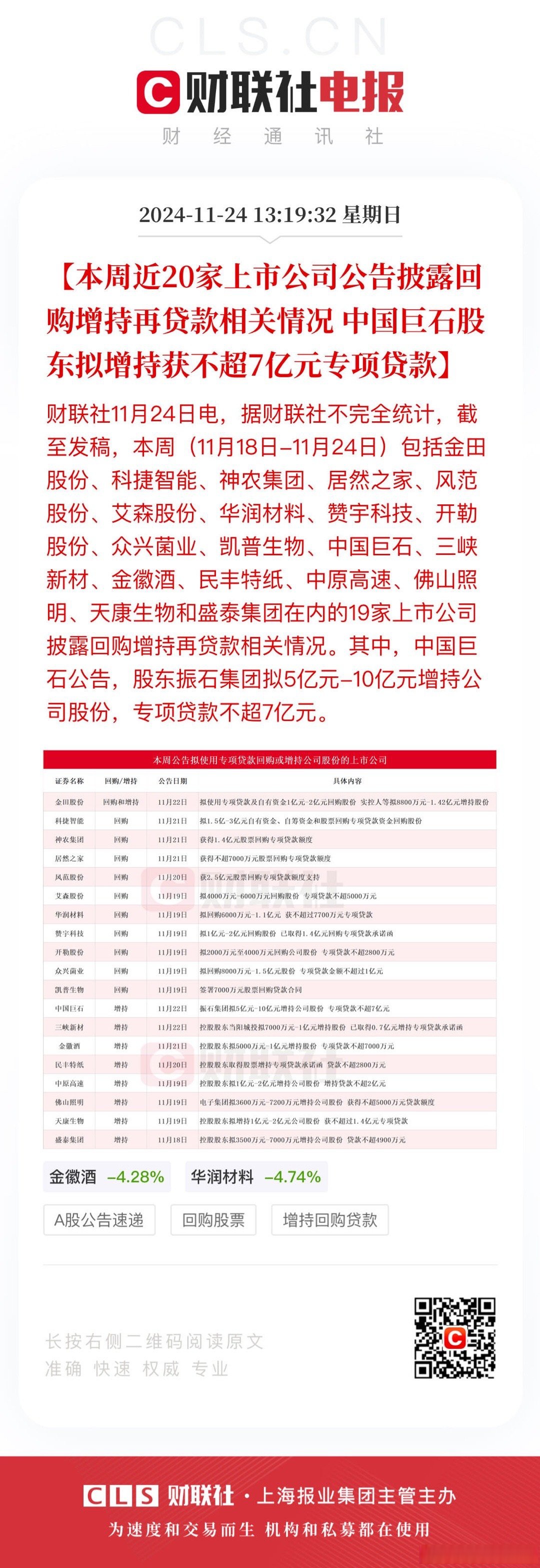
寿仙谷:5月9日至5月12日高管李振宇增持股份合计31.24万股
证券之星消息,根据5月15日市场公开信息、上市公司公告及交易所披露数据整理,寿仙谷(603896)最新董监高及相关人员股份变动情况:2025年5月9日至2025年5月12日公司董事李振宇共增持公司股份31.24万股,占公司总股本为0.1575%。变动期间公司股价下跌1.01%,5月12日当日收盘报20.65元。

图片来源于网络,如有侵权,请联系删除
寿仙谷近半年内的董监高及核心技术人员增减持详情如下:

图片来源于网络,如有侵权,请联系删除
寿仙谷的高管列表及最新持股情况如下:

图片来源于网络,如有侵权,请联系删除
该股最近90天内共有4家机构给出评级,买入评级1家,增持评级3家。
以上内容为证券之星据公开信息整理,由AI算法生成(网信算备310104345710301240019号),不构成投资建议。
目录 返回
首页
