杰华特获得发明专利授权:“反激电路的控制方法及控制电路”
证券之星消息,根据天眼查APP数据显示杰华特(688141)新获得一项发明专利授权,专利名为“反激电路的控制方法及控制电路”,专利申请号为CN202011319057.X,授权日为2025年5月16日。

图片来源于网络,如有侵权,请联系删除
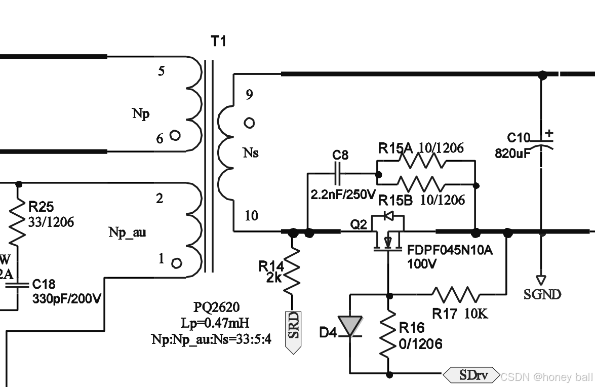
专利摘要:本发明提出一种反激电路的控制方法及控制电路,所述反激电路包括主功率管、同步整流管和变压器,在主功率管导通期间,根据同步整流管的漏极电压,或者根据同步整流管的漏极电压和反激电路的输出电压,得到第一控制信号;当所述第一控制信号大于第一阈值时,在所述主功率管关断后,所述同步整流管能够正常导通;根据同步整流管上个开关周期的开关状态设置所述第一阈值。本发明在临界负载状态下只能处于一个状态,解决了系统在此临界状态下的噪音和纹波问题。
今年以来杰华特新获得专利授权61个,较去年同期增加了60.53%。结合公司2024年年报财务数据,2024年公司在研发方面投入了6.19亿元,同比增24.02%。
数据来源:天眼查APP
以上内容为证券之星据公开信息整理,由AI算法生成(网信算备310104345710301240019号),不构成投资建议。
目录 返回
首页
