建设银行获得发明专利授权:“潜在用户的预测方法及设备”
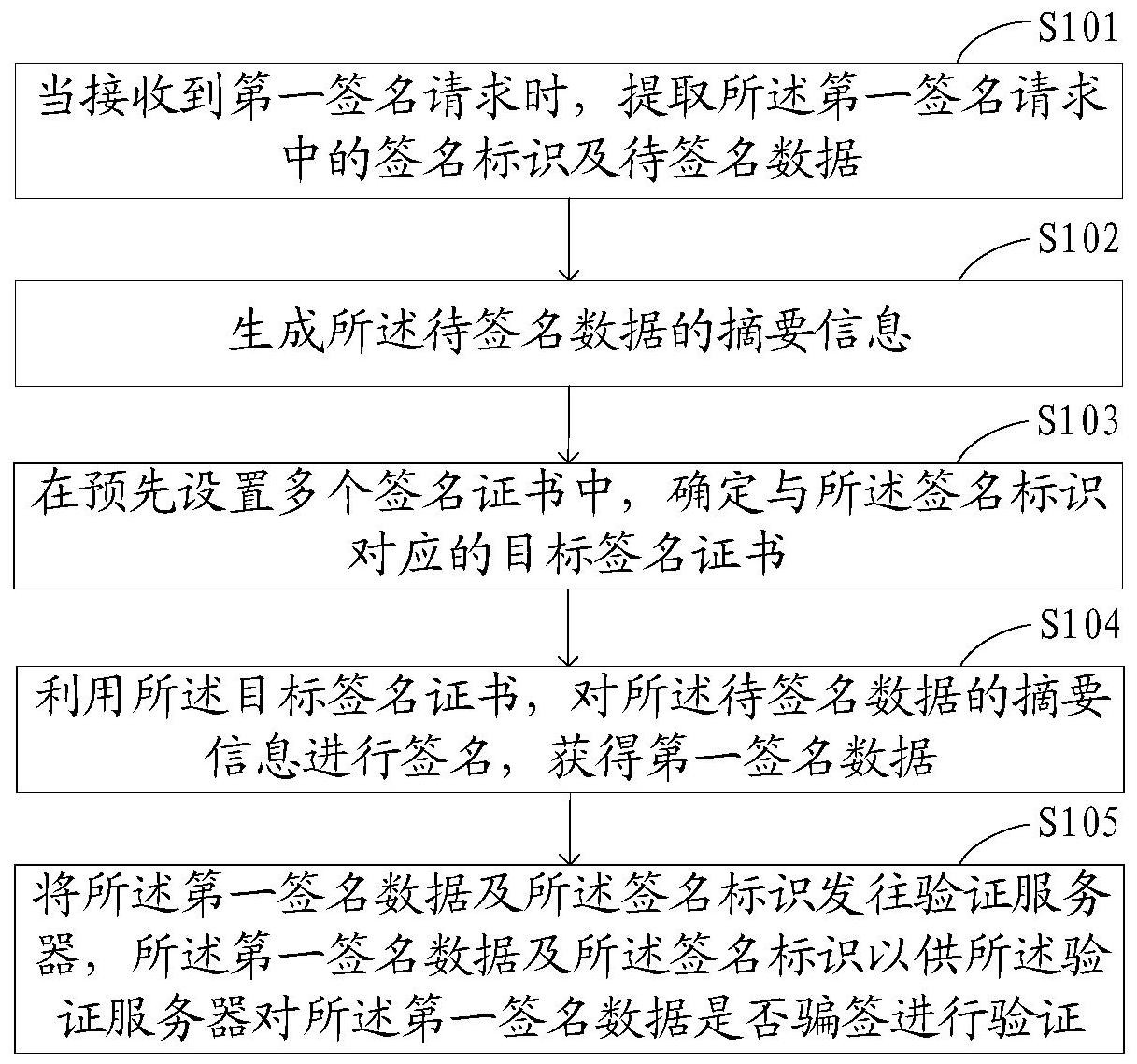
证券之星消息,根据天眼查APP数据显示建设银行(601939)新获得一项发明专利授权,专利名为“潜在用户的预测方法及设备”,专利申请号为CN202111553173.2,授权日为2025年6月20日。

图片来源于网络,如有侵权,请联系删除
专利摘要:本申请实施例提供一种潜在用户的预测方法及设备,可以应用于大数据分析领域,方法包括:根据第一时间段内多个用户对各个商品品类的第一历史行为数据,确定各个商品品类对应的各种用户行为对待预测商品品类的第一影响权重;根据第二时间段内多个用户对各个商品品类的第二历史行为数据,确定各个商品品类对应的各种用户行为序列对待预测商品品类的第二影响权重;根据第一影响权重与第二影响权重,确定各个商品品类对应的各种用户行为对待预测商品品类的目标影响权重,并根据该目标影响权重,在多个用户中确定待预测商品品类对应的潜在用户。本申请实施例可以提升潜在用户预测结果的准确性。

图片来源于网络,如有侵权,请联系删除
今年以来建设银行新获得专利授权386个,较去年同期减少了0.77%。

图片来源于网络,如有侵权,请联系删除
通过天眼查大数据分析,中国建设银行股份有限公司共对外投资了35家企业,参与招投标项目60797次;财产线索方面有商标信息2435条,专利信息12995条,著作权信息1101条;此外企业还拥有行政许可147个。
数据来源:天眼查APP
以上内容为证券之星据公开信息整理,由AI算法生成(网信算备310104345710301240019号),不构成投资建议。
目录 返回
首页
