奥海科技获得实用新型专利授权:“浪涌防护电路及开关电源”
证券之星消息,根据天眼查APP数据显示奥海科技(002993)新获得一项实用新型专利授权,专利名为“浪涌防护电路及开关电源”,专利申请号为CN202421559472.6,授权日为2025年6月24日。

图片来源于网络,如有侵权,请联系删除
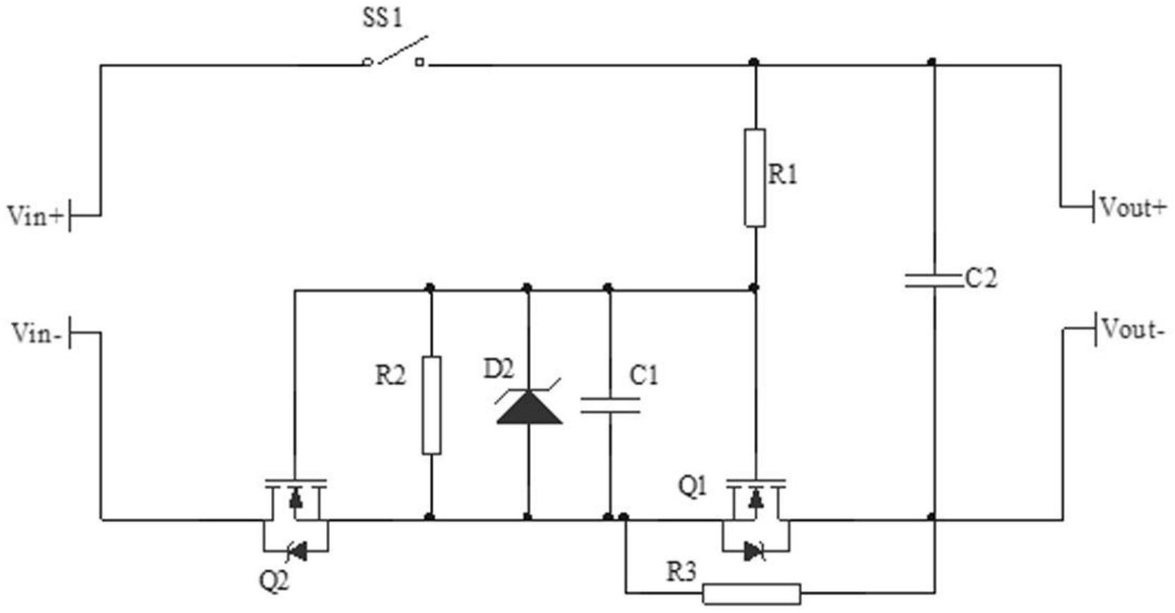
专利摘要:本实用新型提供一种浪涌防护电路及开关电源,其包括整流模块、防护电路以及供电电路;所述整流模块包括整流电路和第一电容,所述整流电路的输入端与所述开关电源的电源连接,所述整流电路的输出端与所述第一电容连接;所述防护电路包括第一开关管和由至少一个电阻组成的串联电路,所述第一开关管的第一极和所述串联电路的一端均与所述整流电路连接,所述第一开关管的第二极和所述串联电路的另一端均与所述第一电容连接;所述供电电路分别与所述第一电容以及所述第一开关管的受控端连接。本实用新型不仅可以降低浪涌电流,而且电路简单,可以降低开关电源的成本。

图片来源于网络,如有侵权,请联系删除
今年以来奥海科技新获得专利授权83个,较去年同期增加了207.41%。结合公司2024年年报财务数据,2024年公司在研发方面投入了3.52亿元,同比增14.14%。

图片来源于网络,如有侵权,请联系删除
通过天眼查大数据分析,东莞市奥海科技股份有限公司共对外投资了15家企业,参与招投标项目25次;财产线索方面有商标信息172条,专利信息571条,著作权信息40条;此外企业还拥有行政许可58个。
数据来源:天眼查APP
以上内容为证券之星据公开信息整理,由AI算法生成(网信算备310104345710301240019号),不构成投资建议。
目录 返回
首页
