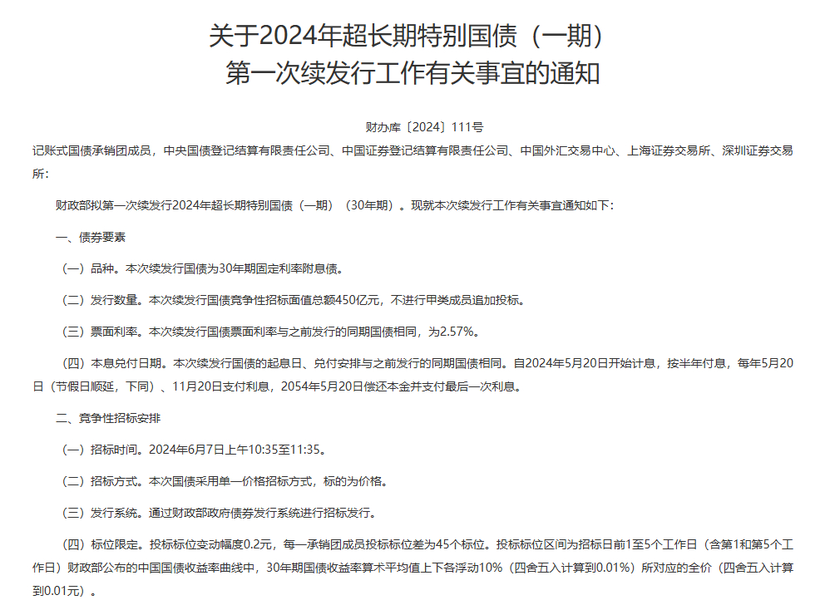
财政部:三季度将发行11只超长期特别国债
财政部网站6月30日公布的第三季度国债发行有关安排显示,三季度将发行11期超长期特别国债,7月、8月、9月分别发行3期、4期、4期。

图片来源于网络,如有侵权,请联系删除
图片来源:财政部网站

图片来源于网络,如有侵权,请联系删除
(文章来源:中国报·中证金牛座)

图片来源于网络,如有侵权,请联系删除
目录 返回
首页
财政部网站6月30日公布的第三季度国债发行有关安排显示,三季度将发行11期超长期特别国债,7月、8月、9月分别发行3期、4期、4期。

图片来源于网络,如有侵权,请联系删除
图片来源:财政部网站

图片来源于网络,如有侵权,请联系删除
(文章来源:中国报·中证金牛座)

图片来源于网络,如有侵权,请联系删除