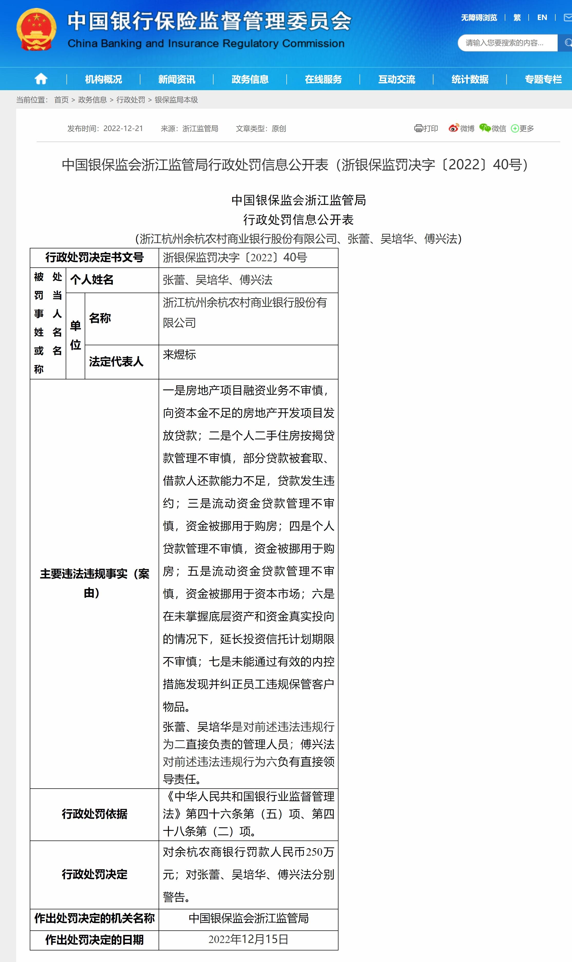
江西余干农商银行因贷款管理失职被罚40万 时任理事长、主任均被罚
中国网财经4月14日讯 日前,国家金融监督管理总局上饶监管分局行政处罚信息公开表显示,江西余干农村商业银行因贷款管理失职,被罚款40万元。时任余干县农村信用合作联社理事长刘武汉被禁止3年从事银行业工作;时任余干县农村信用合作联社主任邵卫红被警告,罚款6万元。

图片来源于网络,如有侵权,请联系删除

图片来源于网络,如有侵权,请联系删除
目录 返回
首页
中国网财经4月14日讯 日前,国家金融监督管理总局上饶监管分局行政处罚信息公开表显示,江西余干农村商业银行因贷款管理失职,被罚款40万元。时任余干县农村信用合作联社理事长刘武汉被禁止3年从事银行业工作;时任余干县农村信用合作联社主任邵卫红被警告,罚款6万元。

图片来源于网络,如有侵权,请联系删除

图片来源于网络,如有侵权,请联系删除