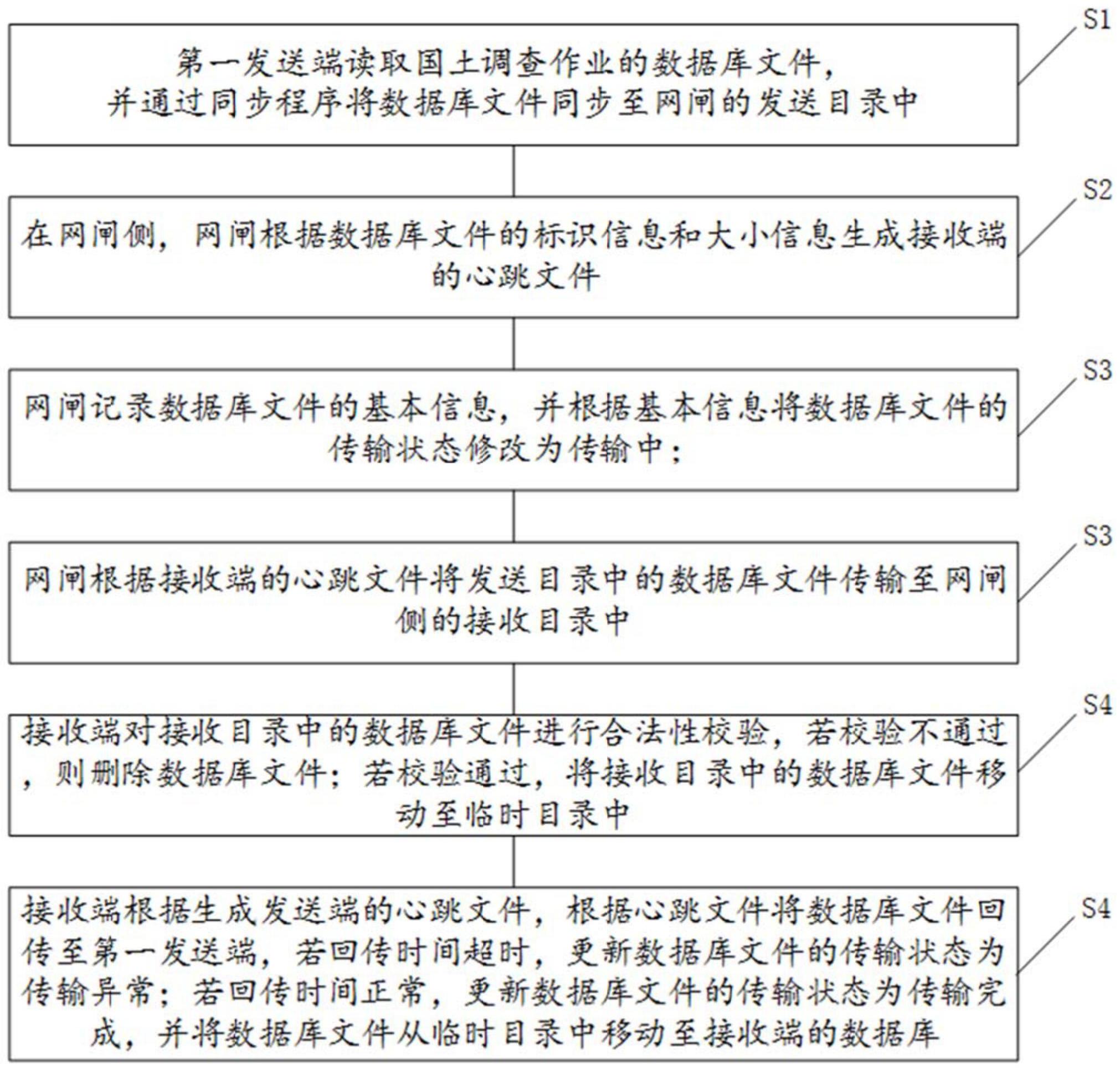
奇安信获得发明专利授权:“一种Powershell脚本监控方法、装置、电子设备、介质及产品”
证券之星消息,根据天眼查APP数据显示奇安信(688561)新获得一项发明专利授权,专利名为“一种Powershell脚本监控方法、装置、电子设备、介质及产品”,专利申请号为CN202111452649.3,授权日为2025年7月25日。

图片来源于网络,如有侵权,请联系删除
专利摘要:本发明提供一种Powershell脚本监控方法、装置、电子设备、介质及产品,方法包括:对已启动的Powershell进程进行监控,在Powershell进程加载预先指定的目标模块的情况下,为已加载的目标模块设置钩子函数,在Powershell进程执行Powershell脚本的情况下,触发钩子函数,以使得所述钩子函数对预先指定的目标函数的调用进行监控,并在目标函数被调用的情况下,获取目标函数的数据,最后根据目标函数的数据,对目标函数进行安全检测。本发明能够实时监控到Powershell脚本动态调用的目标函数信息,保证检测的准确性和全面性,提高了Powershell脚本监控处理的效率。

图片来源于网络,如有侵权,请联系删除
今年以来奇安信新获得专利授权120个,较去年同期减少了32.58%。结合公司2024年年报财务数据,2024年公司在研发方面投入了14.11亿元,同比减4.99%。

图片来源于网络,如有侵权,请联系删除
通过天眼查大数据分析,奇安信科技集团股份有限公司共对外投资了72家企业,参与招投标项目1001次;财产线索方面有商标信息1217条,专利信息2319条,著作权信息135条;此外企业还拥有行政许可5个。
数据来源:天眼查APP
以上内容为证券之星据公开信息整理,由AI算法生成(网信算备310104345710301240019号),不构成投资建议。
目录 返回
首页
