杰克科技获得发明专利授权:“一种防跳针机构及缝纫机”
证券之星消息,根据天眼查APP数据显示杰克科技(603337)新获得一项发明专利授权,专利名为“一种防跳针机构及缝纫机”,专利申请号为CN202411243479.1,授权日为2025年9月23日。

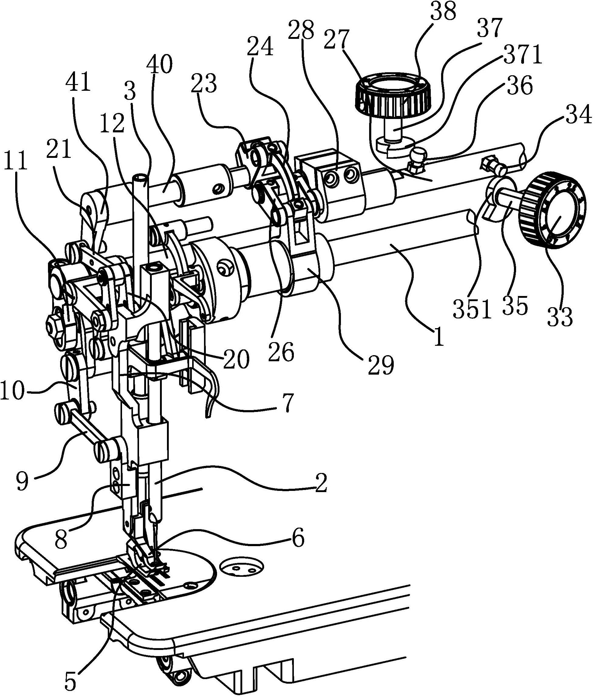
图片来源于网络,如有侵权,请联系删除
专利摘要:本发明提供一种防跳针机构及缝纫机,防跳针机构包括缝纫机的机壳、可上下移动地装配在机壳中的针杆、安装在针杆下端的机针、以及安装于针杆的伸缩驱动源,针杆下端开设有上下贯通的通孔,机针可上下移动地穿设在针杆下端的通孔中,伸缩驱动源与机针传动连接,驱使机针相对于针杆上下移动。本申请在针杆带动机针下行进入旋梭后,伸缩驱动源驱使机针下移,使机针下移到最低点时具有更低的位置,增加机针带入布料下方的缝线量;之后,在针杆带动机针上行、且在旋梭完成勾线之前,伸缩驱动源驱使机针上移,在机针下端的针孔附近形成幅度较大线环,使后续旋梭的梭尖极容易且稳定地捕获较大线环,大幅降低旋梭的梭尖勾不到线环的概率,实现防跳针。

图片来源于网络,如有侵权,请联系删除
今年以来杰克科技新获得专利授权96个,较去年同期增加了20%。结合公司2025年中报财务数据,今年上半年公司在研发方面投入了2.57亿元,同比增22.94%。

图片来源于网络,如有侵权,请联系删除
通过天眼查大数据分析,杰克科技股份有限公司共对外投资了23家企业,参与招投标项目276次;财产线索方面有商标信息447条,专利信息2684条,著作权信息151条;此外企业还拥有行政许可20个。
数据来源:天眼查APP
以上内容为证券之星据公开信息整理,由AI算法生成(网信算备310104345710301240019号),不构成投资建议。
目录 返回
首页
