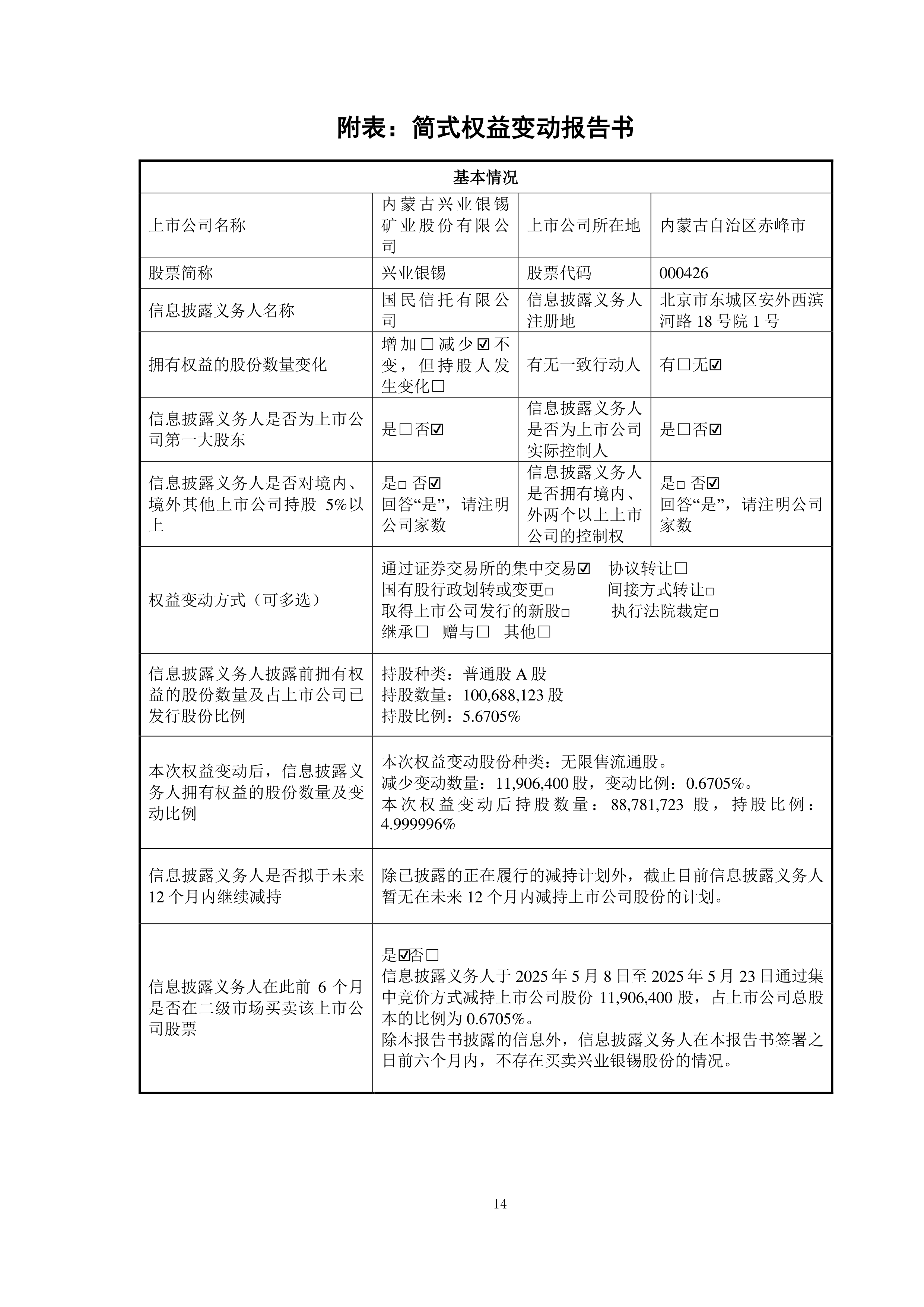
中原信托已完成增资工商登记变更相关工作 公司注册资本增至50亿元
中国网财经12月8日讯 日前,中原信托发布相关公告披露,经该公司股东会2025年第六次会议审议通过,并经国家金融监督管理总局河南监管局核准,公司注册资本由46.808968亿元增至50亿元,本次增加的注册资本由河南投资集团有限公司出资。

图片来源于网络,如有侵权,请联系删除
本次变更后,中原信托各股东出资金额、出资比例如下:
1.河南投资集团有限公司出资335862.52万元,持有67.1725%的股权;2.河南中原高速公路股份有限公司出资127641.28万元,持有25.52826%的股权;3.河南省豫粮粮食集团有限公司出资36496.20万元,持有7.29924%的股权。中原信托已于2025年12月5日完成工商登记变更有关工作。
公开资料显示,中原信托成立于1985年,是国家金融监督管理总局核准的国有控股金融机构。截至2025年6月末,中原信托内设28个部门(团队),其中在郑州、北京、上海、广州、南京、深圳、杭州等城市设置了团队。
(责任编辑:张紫祎)目录 返回
首页
