拓邦股份获得实用新型专利授权:“一种开关电源电路及电子设备”
证券之星消息,根据天眼查APP数据显示拓邦股份(002139)新获得一项实用新型专利授权,专利名为“一种开关电源电路及电子设备”,专利申请号为CN202520431806.X,授权日为2026年3月3日。

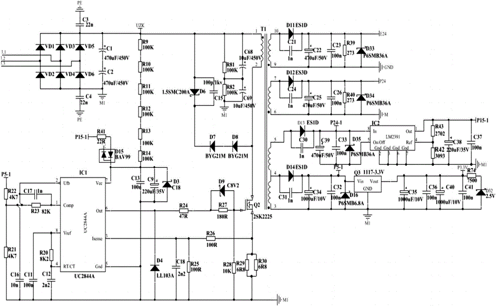
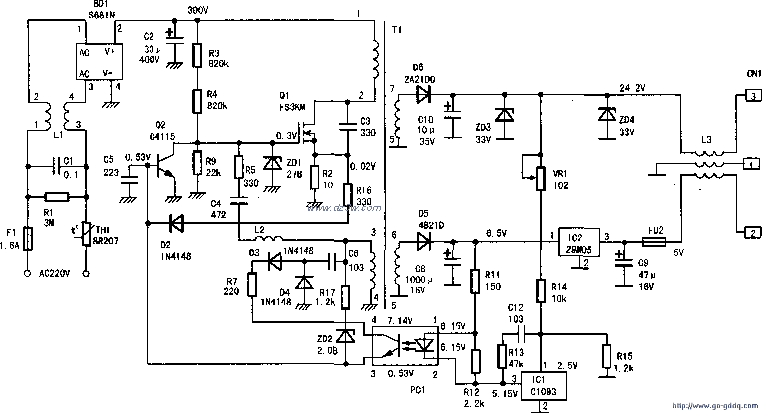
图片来源于网络,如有侵权,请联系删除
专利摘要:本实用新型涉及一种开关电源电路及电子设备,该电路包括:电源输入端、电源输出端、包含原边绕组和副边绕组的变压器、主功率开关单元、有源钳位单元、钳位驱动单元、分压单元和内置MOS控制芯片;主功率开关单元连接电源输入端、原边绕组和分压单元,在接收分压单元的分压输出时导通;分压单元连接电源输入端和内置MOS控制芯片,在内置MOS控制芯片导通时生成分压输出;钳位驱动单元连接内置MOS控制芯片并在其导通时生成第一驱动电平、关断时生成第二驱动电平,有源钳位单元连接原边绕组和钳位驱动单元,在接收第一驱动电平时关断、接收第二驱动电平时导通。实施本实用新型能够通过简单的电路设计提高回路带载能力和电压应力承受能力。

图片来源于网络,如有侵权,请联系删除
今年以来拓邦股份新获得专利授权24个,较去年同期增加了84.62%。结合公司2025年中报财务数据,2025上半年公司在研发方面投入了4.61亿元,同比增18.59%。
通过天眼查大数据分析,深圳拓邦股份有限公司共对外投资了30家企业,参与招投标项目123次;财产线索方面有商标信息320条,专利信息2149条,著作权信息7条;此外企业还拥有行政许可42个。
数据来源:天眼查APP
以上内容为证券之星据公开信息整理,由AI算法生成(网信算备310104345710301240019号),不构成投资建议。
目录 返回
首页
